當前位置:產品中心 > 渦輪流量計 > 防腐型渦輪流量計
| 型 號: | LWGY |
| 品 牌: | 多欽儀表 |
| 所屬分類: | 渦輪流量計 |
| 所 在 地: | 上海 |
| 更新日期: | 2017.04.12 12:40:25 |
測量強酸、強堿等腐蝕性液體,額定壓力0.6MPa,DN0.5-100;精度0.2、0.5;智能型、輸出型;法蘭連接或螺紋連接。
防腐型渦輪流量計適應於測量各種腐蝕性介質,傳感器的各接液部件,可針對用戶的特定介質、工作溫度、工作壓力、選材和/或進行結構設計,從而具有廣泛的適用性。
. 技術性能
★ 接液部件材質:根據用戶介質及工況確定,可選用適合塑料和金屬(鋼316、304,銅或鋁)
★ 管道連接:法蘭型、螺紋型
★ 壓力等級範圍:由主體材質確定
★金屬主體:1.6Mpa、4Mpa 或更高 塑料主體:1.0Mpa (常溫下)
★ 流體溫度:-196~180℃ (根據主體材質確定)
選型推薦
渦輪流量計防腐型,主要用來測量潔淨的腐蝕性液體。
為了使我公司提供的流量計處於最佳適用狀態,訂貨時請提供以下信息:
a) 被測介質,使用的管道和容器的材質
b) 工作壓力:最高、最低、常用壓力
常用型號:LWGY-50BBFS1/N
型號注解: 防腐型渦輪流量計,DN50,全四氟材質,測量介質為強酸強堿溶液,法蘭連接,額定壓力0.6MPa, 常溫,現場顯示瞬時流量和累計流量,精度0.5,脈衝輸出,24V供電。

流量計價格隨選型規格、口徑、配置變化影響,不是一口價產品,需要根據您的工況選型報價.
工作原理參考智能型渦輪流量計:http://www.zaza.net.cn/chanpin/detail/69
說明書下載: http://www.zaza.net.cn/xiazai/detail/142
主要技術指標:

特別說明:DN0.5-10 微小口徑全四氟渦輪流量計,相關參數要求請來電來函谘詢。
管道安裝:



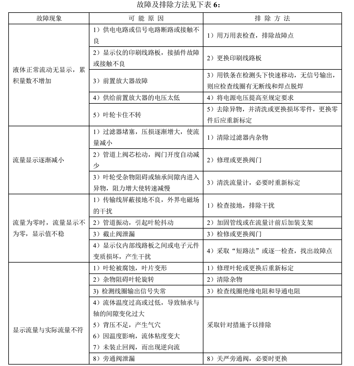
常用故障以及排除方法


選型參考:



流量計運行前的檢查
(1) 確認管道已清洗幹淨,須再清洗時,應讓清洗液通過旁通管道,不得通過 傳感器
(2 ) 確認各輔助裝置配置和安裝正確
(3 ) 確認電路接線正確
(4 ) 確認管路無泄漏,流量計下流調節閥調節靈便,關閉時無泄漏
(5 ) 緩緩打開流量計傳感器下遊調節閥,確認流量計顯示正常
(6 ) 確認管道支撐可靠,在最大流量下無振動
(7 ) 確認流量計下遊壓力大於Pmin
(8 ) 確認旁通閥門無泄漏
同係列樣品展示:

(法蘭連接防腐型渦輪流量計)

(微小口徑(DN0.2)四氟渦輪流量計)

(螺紋連接耐腐蝕流量計)
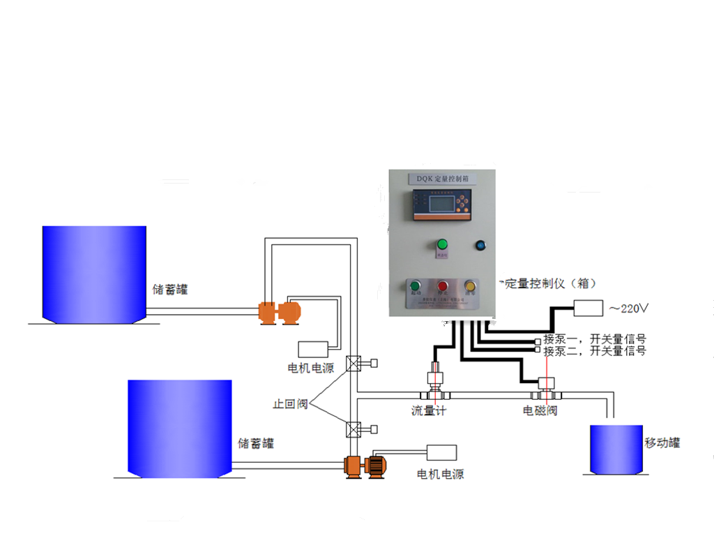
拓展應用: 常配套定量控製係統,實現定量灌裝。

定量控製係統 詳細說明參考:http://www.duoqinyb.com/prodetail-10462146.html
售後與質保
多欽儀表(上海)有限公司供應的所有產品:
所有產品質保2年;
免費提供電話谘詢、指導安裝調試等服務;
協商上門指導安裝、調試等事宜,隻收取合理的差旅費用;
量大可以免費上門指導安裝、調試;
服務宗旨:不管產品使用多長時間,隻要您找到我們,我們都會為您解決所有問題,直到滿意為止。相信我們從事流量計行業10多年的實踐經驗能為你帶來滿意的服務。