當前位置:產品中心 > SB-2100智能流量積算儀 > SB-2100智能流量積算儀
| 型 號: | SB-2100 |
| 品 牌: | |
| 所屬分類: | SB-2100智能流量積算儀 |
| 所 在 地: | 上海 |
| 更新日期: | 2017.09.13 12:48:06 |
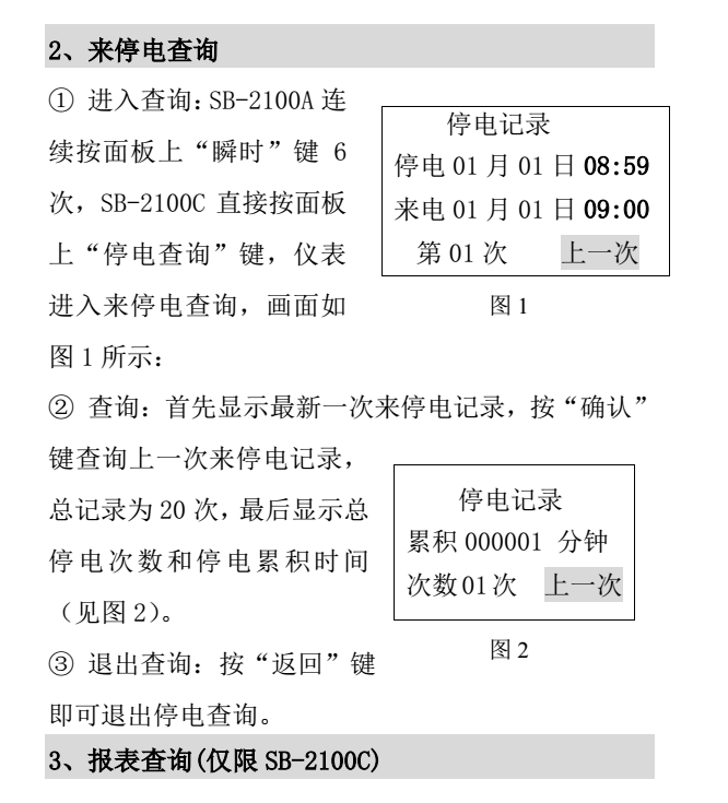
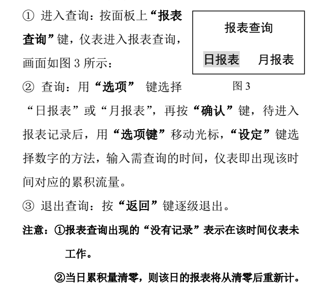
SB-2100積算儀係列儀表是能和各種現場流量傳感器配套,采用12864圖形點陣液晶顯示器顯示,通過全中文菜單式設定,可測量介質的質量流量、熱流量、熱差量、標準體積流量等。









詳細說明書下載:http://www.zaza.net.cn/xiazai/detail/388
售後與質保
多欽儀表(上海)有限公司供應的所有產品:
所有產品質保2年;
免費提供電話谘詢、指導安裝調試等服務;
協商上門指導安裝、調試等事宜,隻收取合理的差旅費用;
量大可以免費上門指導安裝、調試;
服務宗旨:不管產品使用多長時間,隻要您找到我們,我們都會為您解決所有問題,直到滿意為止。相信我們從事流量計行業10多年的實踐經驗能為你帶來滿意的服務。