當前位置:新聞動態 > 公司動態 > 國務院組織31個督查組9月份在全國範圍內開展安全生產大檢查綜合督查!
<< 多欽儀表(上海)有限公司 專注於流量計與服務 >> 新聞快車
國家安全監管總局微信公號8月29日報道:為深入貫徹落實全國安全生產電視電話會議精神和《國務院安全生產委員會關於開展全國安全生產大檢查的通知》(安委明電〔2017〕3號)的各項工作部署,推動全國安全生產大檢查紮實深入開展,有效防範和堅決遏製重特大事故發生,經國務院領導同誌同意,定於9月份在全國範圍內開展安全生產大檢查綜合督查。現就有關事項通知如下:
國務院安全生產委員會關於開展全國安全生產大檢查綜合督查的通知安委明電〔2017〕5號
各省、自治區、直轄市人民政府,新疆生產建設兵團,國務院安委會各成員單位:
為深入貫徹落實全國安全生產電視電話會議精神和《國務院安全生產委員會關於開展全國安全生產大檢查的通知》(安委明電〔2017〕3號)的各項工作部署,推動全國安全生產大檢查紮實深入開展,有效防範和堅決遏製重特大事故發生,經國務院領導同誌同意,定於9月份在全國範圍內開展安全生產大檢查綜合督查。現就有關事項通知如下:
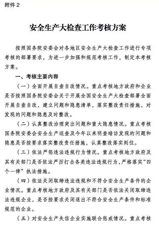
一、監察督察範圍和對象
此次綜合督查的範圍是:全國31個省(區、市)和新疆生產建設兵團。
督查對象是:地方各級人民政府及其有關部門和部分重點企業,重點抽查煤礦、非煤礦山、交通運輸、建築施工、危險化學品、煙花爆竹、粉塵作業、消防、城鎮燃氣等行業領域的企業和人員密集場所。
二、時間安排
綜合督查自9月上旬至9月底,具體出發時間由各督查組確定。
三、督查重點內容
(一)落實大檢查工作責任情況。
重點檢查各地區建立安全生產大檢查工作責任製,層層落實責任措施,廣泛宣傳發動,組織全麵開展自查自改等。
(二)嚴格安全監管執法情況。
重(zhong)點(dian)檢(jian)查(zha)各(ge)地(di)區(qu)依(yi)法(fa)嚴(yan)厲(li)打(da)擊(ji)懲(cheng)處(chu)一(yi)批(pi)違(wei)法(fa)違(wei)規(gui)行(xing)為(wei),徹(che)底(di)治(zhi)理(li)一(yi)批(pi)重(zhong)大(da)事(shi)故(gu)隱(yin)患(huan),關(guan)閉(bi)取(qu)締(di)一(yi)批(pi)違(wei)法(fa)違(wei)規(gui)和(he)不(bu)符(fu)合(he)安(an)全(quan)生(sheng)產(chan)條(tiao)件(jian)的(de)企(qi)業(ye),聯(lian)合(he)懲(cheng)戒(jie)一(yi)批(pi)安(an)全(quan)生(sheng)產(chan)失(shi)信(xin)企(qi)業(ye),曝(pu)光(guang)一(yi)批(pi)嚴(yan)重(zhong)違(wei)法(fa)違(wei)規(gui)和(he)重(zhong)大(da)隱(yin)患(huan)典(dian)型(xing)案(an)例(li)等(deng)。
(三)強化問題隱患整改情況。
重點檢查國務院安委會安全生產巡查及今年以來明查暗訪發現問題隱患的整改落實情況;大檢查期間自查自改發現問題隱患的整改落實等。
(四)深入開展專項整治情況。
重點檢查各地區開展煤礦全麵安全“體檢”、危化品、道路交通、非煤礦山、建築施工、煙花爆竹、粉塵作業、消防、城鎮燃氣等重點行業領域及人員密集場所安全專項治理等。
(五)嚴肅追責問責情況。
重點檢查各地區對大檢查工作責任不落實、措施不得力以及重大隱患不整改的單位和個人進行嚴肅問責的情況;對大檢查期間發生事故的單位和有關責任人嚴肅查處追責等。
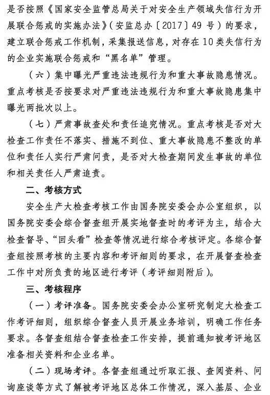
四、督查組組成及分工
國務院安委會組織31個綜合督查組,組長由國務院安委會成員單位負責同誌擔任,每組負責督查1個省份(新疆維吾爾自治區和新疆生產建設兵團由1個組負責),根據工作需要邀請相關專家參加(略)。
五、有關要求
(一)各(ge)地(di)區(qu)要(yao)高(gao)度(du)重(zhong)視(shi),在(zai)認(ren)真(zhen)組(zu)織(zhi)做(zuo)好(hao)本(ben)地(di)區(qu)督(du)查(zha)檢(jian)查(zha)的(de)同(tong)時(shi),積(ji)極(ji)配(pei)合(he)國(guo)務(wu)院(yuan)安(an)委(wei)會(hui)綜(zong)合(he)督(du)查(zha)組(zu)做(zuo)好(hao)相(xiang)關(guan)工(gong)作(zuo)。各(ge)督(du)查(zha)組(zu)要(yao)結(jie)合(he)實(shi)際(ji)製(zhi)定(ding)工(gong)作(zuo)方(fang)案(an),細(xi)化(hua)工(gong)作(zuo)安(an)排(pai),增(zeng)強(qiang)督(du)查(zha)針(zhen)對(dui)性(xing)、實效性。
(二)各(ge)督(du)查(zha)組(zu)要(yao)對(dui)各(ge)地(di)區(qu)落(luo)實(shi)大(da)檢(jian)查(zha)各(ge)項(xiang)工(gong)作(zuo)任(ren)務(wu)措(cuo)施(shi)情(qing)況(kuang)進(jin)行(xing)全(quan)麵(mian)檢(jian)查(zha),並(bing)通(tong)過(guo)抽(chou)查(zha)企(qi)業(ye)檢(jian)驗(yan)政(zheng)府(fu)工(gong)作(zuo)成(cheng)效(xiao)。每(mei)組(zu)至(zhi)少(shao)抽(chou)查(zha)所(suo)督(du)查(zha)地(di)區(qu)三(san)分(fen)之(zhi)一(yi)的(de)市(shi)級(ji)單(dan)位(wei)、10個縣級單位和20家重點行業領域企業。
(三)各督查組要對企業檢查發現的問題隱患當場提出處理意見,交由地方政府依法依規嚴肅查處。對大檢查組織不力、工作不落實的地區和單位,及時向省級人民政府提出追責問責意見。
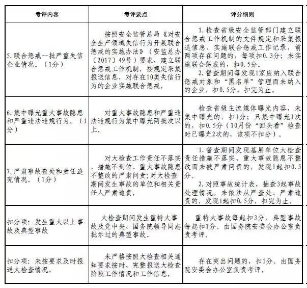
(四)各督查組要把安全生產大檢查工作考評納入綜合督查統籌安排,按照《安全生產大檢查工作考核方案》(附件2見下圖或下載附件),從被督查地區中選擇部分基層政府和企業開展抽查檢查進行考評。
(五)各督查組要采取訪談、明查暗訪、突擊檢查、隨(sui)機(ji)抽(chou)查(zha)等(deng)方(fang)式(shi),深(shen)入(ru)基(ji)層(ceng)一(yi)線(xian)和(he)企(qi)業(ye)現(xian)場(chang),從(cong)嚴(yan)從(cong)實(shi)開(kai)展(zhan)檢(jian)查(zha)。嚴(yan)格(ge)執(zhi)行(xing)中(zhong)央(yang)八(ba)項(xiang)規(gui)定(ding)精(jing)神(shen)和(he)黨(dang)風(feng)廉(lian)政(zheng)建(jian)設(she)有(you)關(guan)規(gui)定(ding),輕(qing)車(che)簡(jian)從(cong),廉(lian)潔(jie)自(zi)律(lv)。
(六)各督查組要落實專人負責信息報送工作,及時向國務院安委會辦公室報送督查情況。督查結束後要及時向被督查地區反饋督查情況,9月底前將督查報告報送國務院安委會辦公室。
國務院安全生產委員會
2017年8月28日
附件




