當前位置:新聞動態 > 公司動態 > 工業和信息化部批準《電力機車用屏蔽電泵》等154項行業標準
<< 多欽儀表(上海)有限公司 專注於流量計與服務 >> 新聞早班車
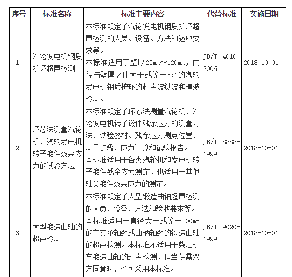
近日,工業和信息化部批準《電力機車用屏蔽電泵》等154項行業標準,其中有多項標準涉及到儀器儀表行業。
此次發布的154項行業標準中其中有機械行業標準70項、化工行業標準2項、石化行業標準5項、冶金行業標準26項、輕工行業標準21項,兵工民品行業標準11項、電子行業標準14項、通信行業標準5項。
以上機械行業標準由機械工業出版社出版、化工行業產品標準由化工出版社出版、化工行業工程建設標準由科學技術文獻出版社出版、石化行業標準由中國石化出版社出版,冶金行業標準由冶金工業出版社出版、輕工行業標準由中國輕工業出版社出版、兵工民品行業標準由中國兵器工業標準化研究所組織出版、電子行業標準由中國電子技術標準化研究院組織出版、通信行業標準由人民郵電出版社出版。


文章鏈接:中國儀表網 http://www.ybzhan.cn/news/detail/69782.html